稅收超徵總體檢/台灣稅率過高 逼走投資、人才
分享分享留言列印
A-A+
2017-01-13 04:00經濟日報 記者邱金蘭/專題報導
聯合報資料照片
聯合報資料照片
根據財政部最新預估,去年稅收將超徵逾1,200億元,連續第三年超徵超過千億元,稅收超徵的原因,除了預算編列過於保守外,稅制問題是最大原因。
對於稅收超徵問題,是否該還利於民,或許各有見解;但對於稅制問題,多數人幾乎都有相同看法,認為應該儘速調整。
安永會計師事務所會計師林志翔說,綜所稅最高稅率提高到45%及股利可扣抵稅額減半,是導致綜所稅稅收超徵的主要因素,他建議,45%應往下降,股利所得採分離課稅。
林志翔說,45%的稅率對小國經濟來說太高了,實務上會衍生許多問題,包括課稅身分的轉換規劃、人才離開台灣、國外人才沒有意願來台等。
政府推攬才政策,不能只針對外國人,國內留才也不能忽略。林志翔認為,還利於民是一時的,更重要的是稅制一定要改革。
台北商業大學財稅系教授黃耀輝也提醒,目前的綜所稅率及股利可扣抵稅額減半作法,會把有錢人逼到海外去。他說,跟新加坡、香港等鄰近國家相比,我們租稅競爭力不足,有錢人還在「布局中」,三、五年後,可能所得、投資都移到海外去了。
贈與稅的超徵也凸顯此現象,黃耀輝說,高所得者透過贈與規避所得稅負,將所得分散掉,目前贈與稅只課10%,比綜所稅課45%來得好,等於用「贈與稅」來換「所得稅」。政府要將遺贈稅率從10%提高到20%,更加速有錢人從事這方面的租稅規劃,他預估,今年贈與稅稅收還會增加,但綜所稅隨著時間拉長、有錢人把所得跟投資移往國外等規劃後,有可能會減少。
黃耀輝跟林志翔都認為,台灣是小型經濟體,沒有採取「高稅率的本錢」,不要陳義過高,表面上的租稅公平反而無法落實,應改革思維,用更低的稅率,吸引更多的稅收,否則吸引不了外國人,也把本國人趕走。
至於房屋稅及地價稅的超徵,資誠會計師事務所會計師許祺昌認為,主要是稅基及稅率的提高,對於房屋稅爭議,很多法律學者及前行政院長陳冲已提出許多建議,如何建立合理的房地稅制,也應進一步檢討。
利
圖/經濟日報提供
綜所稅.贈與稅.股
公司研發獲政府補助 不再享減稅
分享分享留言列印
A-A+
2017-01-13 04:00經濟日報 記者劉懿慧/台北報導
國稅局表示,公司從事研究發展取得的政府補助款,除了列為收入外,也應自申請租稅獎勵的研究發展支出中減除。
財政部南區國稅局表示,政府為鼓勵公司從事研究與發展,提升國際競爭力,對於公司的研究發展支出,訂有租稅減免獎勵規定。
但公司若有向各級政府機構申請研究補助,並已取得政府補助款,除了在辦理營利事業所得稅結算申報時應將該筆補助款列報收入外,也應從申請租稅獎勵研究發展支出中減除,以避免同一筆研發支出享有政府補助及租稅減免的雙重優惠。
該局在查核轄內某公司103年度營利事業所得稅結算申報案件時,發現該公司列報研究發展支出2,000萬元,並依產業創新條例申請適用研發投資抵減稅額300萬元(2,000萬元抵減率15%)。該公司在當年度有取得經濟部給付研究發展計畫補助款500萬元,該公司雖已依規定將補助款列報其他收入,但發現該補助款並未自申請投資抵減的研究發展支出中減除。
結算申報.國稅局.所得稅
舊車換新優惠 貨物稅減徵68億元
分享分享留言列印
A-A+
2017-01-13 04:00經濟日報 記者林潔玲台北報導
根據財政部統計處資料,去年貨物稅實徵淨額為1,807億元、年減1.3%,其中,車輛類貨物稅也較去年衰退近6%,主要是去年中古車報廢後購買新車可享貨物稅減徵優惠,因此一政策,致貨物稅減徵68億元。
至於新車掛牌數,12 月為4.19萬輛,較上年同月增 69 輛、0.2%。觀察去年全年新車掛牌數達到43.96萬輛,較上年增1.9萬輛、4.5%。
財政部提醒,「報廢」是指汽、機車登記所有人向經環保署核准登記的廢車回收業者完成廢車回收,並取得「環保署廢機動車輛回收管制聯單」或「廢機動車輛回收證明」,及向公路監理機關完成車籍報廢,並取得「報廢之汽機車各項異動登記書」。而報廢日是按回收管制聯單,或廢機動車輛回收證明所載回收日期,或公路監理機關核發加蓋戳記的汽機車各項異動登記書,所載日期的最後完成日認定。
貨物稅.新車.減徵
公司法修法/改選贏者全拿 有助經營
分享分享留言列印
A-A+
2017-01-13 04:00經濟日報 記者吳馥馨/台北報導
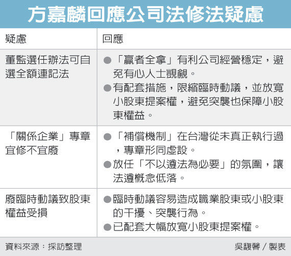
公司法全盤修正修法委員會建議公司法修法,將開放公司章程自訂董監事選任方式,引來外界論戰又將回到「贏者全拿」,小股東利益不受保障。修法委員會副主委兼執行長方嘉麟認為,「贏者全拿」有助公司經營穩定,避免有心人士覬覦。
且修法也有配套,不能以臨時動議方式修改公司章程,能有效避免突襲。方嘉麟說,過去大家常舉大毅國巨案、台航中航案的董監選任遭到突襲為例,認為鬆綁將徒增社會紛擾。
但本次修法已有配套:股東會召集事由要充分揭露,不能再濫用臨時動議;斷絕突然以臨時動議變更董事選任方式,在董監選舉前發動突襲。
方嘉麟表示,外界總以「保護小股東權益」為反對全額連記法、反對「贏者全拿」的理由。
事實上,累積投票制容易讓股權未過半者,再靠徵集委託書就可以獲得公司經營權,根本是讓意惡意併購者,或是覬覦公司營業秘密者有漏洞可鑽。
事實上,靠累積投票制搶占一席董事的小股東,在公司派防禦心理下,無法取得充分的內部資訊,卻擔負一樣的責任,如果不是別有居心,為何執意要進入董事會呢?
投票.選舉
公司法修法/方嘉麟:公司法須跟上知識時代
分享分享留言列印
A-A+
2017-01-13 04:00經濟日報 記者吳馥馨/台北報導
公司法全盤修正修法委員會副主委兼執行長方嘉麟 本報系資料庫
公司法全盤修正修法委員會副主委兼執行長方嘉麟 本報系資料庫
蔡英文總統宣示要大修公司法,公司法全盤修正修法委員會副主委兼執行長、政大法學院教授方嘉麟表示,企業經營關鍵要素,不再是土地、廠房、現金,而是人才,未來公司法必須滿足知識時代的需求。
公司法全盤修正修法委員會由產官學合組,去年12月發布建議修法版本,目標是「讓企業可以有效、經濟、快捷且容易利用公司制度,但不能濫用、破壞公司制度」。
具體作法為「公司組織設計、資金取得及運用的管制鬆綁、自由化、彈性化及客製化,但同時強化資訊公開、對公司及利害關係人的義務之規範」。建議修法版本將作為主管機關修法重要參考。
方嘉麟表示,台灣社會改變太大,現在是知識經濟時代,企業關鍵要素就是人才,擁有人才,才有競爭力。但現行公司法非常偏重土地、廠房、現金等實體財產,輕忽無形資產、專利商標,以致優秀人才腦筋的構思,因沒有客觀財產而被輕忽。
方嘉麟說,知識經濟時代,現行公司法已不符合企業所需,例如我們限制出資型態,發股票給人才是千難萬難,技術入股也有重重限制,沒辦法用現行法令去解決「出知識的人」與「出錢的人」,很多企業只好到海外的新加坡、開曼群島開公司,公司設立呈現下滑趨勢。
方嘉麟指出,在台灣若想做些創新創業的生意,組織型態也是非常僵化的,如公司法第128條之1的「三董一監」,即便是一人公司也要「三董一監」,只好弄些人頭來當,徒增法遵成本。
方嘉麟表示,除了客觀產業型態在改變,整個社會文化、公司治理、政府治理文化都在改變。不少企業為了規避不合時宜的法規,都會選擇赴海外設立公司,再回台經營。
方嘉麟也說,我國法令「高度立法但低度執行」,以會計師公會統計數據為例,資本額3,000萬以上的企業財報需會計師查核簽證,但五年均數居然有一半企業違規。
圖/經濟日報提供
新加坡
稅捐稽徵法修正 海外追稅添利器
分享分享留言列印
A-A+
2017-01-13 04:00經濟日報 記者邱金蘭/台北報導
「資訊自動交換」國際公約(AEOI)今年生效,瑞士須符合國際稅務標準,其避稅天堂...
「資訊自動交換」國際公約(AEOI)今年生效,瑞士須符合國際稅務標準,其避稅天堂稱號也將畫句點。 (本報系資料庫)
行政院昨(12)日審查稅捐稽徵法修正案,原則通過,但部分文字須再作修正,修正案增訂我國可與國外簽訂租稅資訊交換協議,提高資訊透明度,以因應國際海外追稅風潮。
這項修正案,將連同因應美國肥咖條款(FATCA),台美簽訂的政府間的合作協定(IGA),一併提報行政院會,並送立法院審議。
行政院昨天召開會議審查稅捐稽徵法修正案,會議由政委許璋瑤主持。行政院高層表示,透過稅務資訊交換合作,海外追稅已是國際趨勢,因此修正案原則通過,部分文字作修正後,就可提報院會。
知情官員表示,需要作文字修正部分,主要有兩部分,第一是,修正案中有包括可與大陸及港澳地區,簽訂稅務資訊交換協定,相關文字由陸委會再作確認。
第二,修正案增訂,企業、個人或機構,拒絕或未配合提供資訊者,將處以罰鍰。罰鍰最高及最低金額之間,須考量合理倍數,略作調整。
官員表示,預計作相關文字修正後,最快看能不能提報到農曆春節前的院會。
繼FATCA後,經濟合作暨發展組織(OECD)也推動類似的追稅條款,被視為全球版的肥咖條款,OECD主要以一個國家有無建置自動資訊交換(AEOI)機制,來判斷資訊透明程度。
OECD也發布共同申報準則(CRS)等作法,以利各國遵循,並將在今年7月公布不合作名單,祭出制裁措施,一旦遭制裁,企業將受嚴重衝擊。可能的制裁,包括取得他國來源所得被課較高的扣繳稅率,或被拒絕經貿往來等。
為避免廠商及國家競爭力遭波及,已有許多國家陸續加入OECD這套機制。為因應這種海外追稅趨勢,財政部日前向行政院呈報稅捐稽徵法修正案。
修正案增訂第5條之1,財政部得基於互惠原則,與其他國外地區簽訂稅務資訊交換協議。
追稅.春節.陸委會
綜所稅補徵28萬件 逾期要罰
分享分享留言列印
A-A+
2017-01-13 04:00經濟日報 記者林潔玲台北報導
104年度綜所稅核定補徵稅單去年底開始陸續寄發,據各區國稅局統計,104年度全國補稅案件逾28萬件、補稅總金額超過22.7億,由於本周三11日已可繳納,財政部提醒民眾不要拖到1月23日才繳稅,恐面臨連補帶罰。
104年度綜合所得稅結算申報經核定補稅案件,已寄發核定通知書及稅額繳款書,繳納期間1月11日至20日止,每逾期二日繳納稅款須加徵1%滯納金。根據五區國稅局統計,104年度補稅案件為28萬1,943件,補稅金額22.7億元,金額相較前一年度大幅腰斬,103年度有31萬8,500件補稅案件,金額達51億元。
財政部官員表示,補稅金額減少主要是因為申報的正確率提高,因為積極推動網路試算也提高申報的準確度,同時該數字也僅為初步發單統計,最後會再度調整。
官員進一步指出,104年度補稅原因主要為重複申報扶養親屬、短漏報扶養親屬所得、未依規定檢附列舉扣除額相關證明文件、短漏報所得及稅額計算錯誤等,民眾需多加留意。
而接獲繳款書的納稅義務人,除可持現金連同繳款書到代收稅款處,例如銀行、信用合作社、農會、漁會等金融機構繳納外,也可於繳納期間內使用自動櫃員機(ATM)、網際網路晶片金融卡、信用卡繳納,稅額在2萬元以下者,亦可利用全年無休24小時營業的便利商店繳納。此外,為方便民眾使用智慧型行動裝置線上繳稅,並提供QR-Code繳稅服務,納稅義務人選擇以信用卡繳稅者,可以智慧型手機或平板電腦等行動裝置掃描繳款書上QR-Code,透過網際網路繳稅服務網站,輸入信用卡卡號等相關資料,即完成線上繳稅。
稅收超徵總體檢/若還稅於民...每人可領5,176元
分享分享留言列印
A-A+
2017-01-13 04:00經濟日報 記者楊美玲/專題報導
稅收連三年超徵,我國是否應仿效南韓和新加坡等國,還稅於民? 聯合報資料照片 記者...
稅收連三年超徵,我國是否應仿效南韓和新加坡等國,還稅於民? 聯合報資料照片 記者高彬原/攝影
連三年稅收超徵,若還稅於民,以去年稅收超徵高達1,218億元(含調期稅額入帳),綜所稅申報戶數共計613.64萬戶,以「齊頭平等式」退稅計算,平均每戶約可拿回1萬9,849元;若以全國共計約2,353萬人,採取「人人有獎」退稅,初估每人可取回5,176元。
104年度各級政府長期債務較103年度增加351.65億元,長期債務比率反而降低1.37個百分點,主要為債務成長率低於前三年度GDP平均數成長率所致。
截至去年10月底止,各級政府長期債務實際數合計6兆784億元,占前三年度GDP平均數比率37.98%,遠低於債限50%,顯示各級政府債務成長已獲控制,健康財務管理成效頗佳。
在債務逐步改善下,加上稅收連三年超徵,我國是否應仿效南韓和新加坡等國,還稅於民?安永聯合會計師事務所稅務服務部營運長劉惠雯表示,全面退還現金給全民的實質意義不大,試想相同金額對高收入者與低收入者的邊際效益明顯不同。
她說,「稅制不合理而產生稅收超徵,應朝調整稅制的方向進行;稅制合理並符合量能課稅精神,亦是還利於民的一種方式」。
首先,若政府有多餘的財源,可評估優先照顧低收入之老弱病殘,除直接提供補助金外,並給予提供照護的家人減免稅或是退稅的補償。
其次,現行綜合所得稅最高稅率45%普遍高於亞州各國,不利吸引國內外人才,若能參考國際各國予以調降,相信對留才攬才將有明顯成效,亦是另一種形式之還利於民。
再者,股利所得稅率若能比照先進國家分離課稅並適當降低稅率,將有助台灣經濟與就業之良性循環。最後,對於民眾自住且在合理坪數的不動產,應予降低持有稅負,畢竟居住是人民最基本的需求,在無奢侈浪費的前提下,政府不應課以重稅懲罰居住權。
劉惠雯說,國內目前稅制結構相較於鄰近國家確實存在調整空間,然而減稅的同時,也需考量政府是否能夠支應各項財政支出,因此整體來看,可從檢視稅制結構著手,而非僅談減稅。
債務.所得稅.GDP
稅收超徵總體檢/預算抓不準 不全怪財政部
分享分享留言列印
A-A+
2017-01-13 04:00經濟日報 記者邱金蘭/專題報導
稅收連續超徵,外界質疑稅收預算編列過於保守,行政院主計總處高層表示,近年來稅收超徵另一個因素是跟企業股利政策有關,稅收預算是否低估很難講,也不能完全怪財政部。
他表示,從財政統計中的各項所得來源可以看出,股利所得增加很多,使得稅收也跟著追加。很多企業賺了錢,現金很多,但沒有什麼好投資的標的,只好把錢用來發放股利。
主計總處高層說,稅收超徵除景氣、稅制調整因素外,也跟股利政策有關,但企業的股利政策,是財政部在編列稅收預算時難以預估的。股利發放的增加,不但讓稅收增加,也讓政府收了不少補充保費。
官員表示,政府理財本來就要保守,否則編那麼多,結果收不到怎麼辦?所以政府為減少舉債,只好賣祖產(編釋股預算)彌補收支短差。
近幾年,政府年年都編釋股預算收入,但因稅收都超徵,最後釋股預算多未執行,釋股預算等於是虛編的。
但主計總處高層表示,賣祖產是最後一道「備胎」性質,就像一個家庭,收支不平衡時,就賣祖產。
股利.保費
稅收超徵總體檢/三後遺症 拖累競爭力
分享分享留言列印
A-A+
2017-01-13 04:00經濟日報 記者邱金蘭/專題報導
稅收連續三年超徵,凸顯稅制不合理,也出現股市成交量萎縮、企業到海外上市及假外資等三大後遺症,近來不少會計師都接獲企業詢問如何到大陸上市,詢問案件也有增加趨勢。
根據金管會資料,去年1到11月底止,台股集中市場的日均量,持續下降至789億元,台股成交量明顯萎縮,量能不足,本益比又偏低,股利可扣抵稅額減半被視為元兇。
資誠會計師事務所會計師許祺昌說,綜所稅最高稅率提高到45%、股利可扣抵稅額減半,這兩個交集下,讓台灣股民「情緒性退場」,導致台股成交量日益減少。
立委曾銘宗日前已在立法院審查預算案時,作成主決議,要求金管會、財政部分別針對提振台股、檢討股市交易成本,在半年內提出報告。
曾銘宗說,上市櫃公司日平均交易量少於100張的,多達513家,占總家數的32%,有三成的上市櫃公司沒有在買賣。更嚴重的是,市值少於淨值的上市櫃公司比重也高達34%,無法反應公司真實的價值,台股已出現嚴重的結構性問題。
台灣股市成交量萎縮、本益比偏低,一位會計師說,現在碰到很多客戶,都會問「要如何到大陸上市」,本益比隨便都是台灣的好幾倍。
台灣以前成交量一、二千億元,現在只有六、七百億元,一位業者說:「我的朋友原本要上市的,現在都喊停了,因為賣了十幾張就跌停,沒有人要接。」
一位會計師說,最近的確有不少企業在問怎麼樣才能到大陸上市,以他個人接觸的案件為例,這類詢問的企業,一年至少有五件以上,比過去零星的一、二件,明顯變多。
圖/經濟日報提供
台股成交量.本益比.曾銘宗
稅收超徵總體檢/我經濟成長 遠遠跟不上稅收
分享分享留言列印
A-A+
2017-01-13 04:00經濟日報 記者楊美玲/專題報導
隨著經濟成長,稅收亦應同步成長。我國去年稅收實徵淨額預期有1,218億元,估計較前年同期成長4.6%,遠高於主計總處所估計的去年經濟成長率(GDP)1.87%。
財政部表示,若稅制未變動,GDP和稅收將會同步成長,顯見稅收與景氣循環高度相關,景氣愈佳,稅收成長幅度愈大。
根據財政部統計,2002年至2007年間,台灣賦稅收入平均每年成長5.5%,與GDP平均增幅5.6%相當;2008年至2015年間,賦稅收入平均每年成長2.6%,略低於經濟平均成長增幅2.8%,成長速度減緩。
圖/經濟日報提供
GDP.經濟成長率
稅收超徵總體檢/五大因素 讓稅收暴衝
分享分享留言列印
A-A+
2017-01-13 04:00經濟日報 記者楊美玲/專題報導
財政部表示,去年稅收超徵有五大主因,一是和預算數相比較出的結果;其次是政策改變,如股利可扣抵稅額減半之挹注;第三是反映經濟走勢的綜合所得稅之遞延效應;第四是公告地價調整反映在11月開徵的地價稅,推升稅收;第五是機會稅鉅額入帳,拉抬稅收大增進。
財政部表示,2015年起股利可扣扺稅額減半影響顯現,若干稅目退稅減少,加上遺贈稅有大額稅款入帳,2016年賦稅實徵淨額達2兆2,020億元,創歷年同期新高。若將主要稅目實徵淨額年增率併同達成率觀察,屬成長又超徵者計有營所稅、營業稅、綜所稅、房屋稅、使用牌照稅、地價稅與贈與稅等七個主要稅目,均創下歷年同期新高;另外,土增稅、證交稅則因房地、股市交易趨緩,屬衰退且短徵,全年已無法達成預算目標。
財政部表示,去年所得稅系中,營所稅因未分配盈餘申報自繳稅額及暫繳稅款增加所致,較前年同期增加460億元;綜所稅則因結算申報自繳稅額增加,也較前年同期增加196億元。但土增稅則較前年同期減少300億元,主要是受到去年房市低迷及實施房地合一稅所導致,抑低整體稅收。
圖/經濟日報提供
地價稅.綜所稅.土增稅
圖/經濟日報提供
綜所稅.贈與稅.股
公司研發獲政府補助 不再享減稅
分享分享留言列印
A-A+
2017-01-13 04:00經濟日報 記者劉懿慧/台北報導
國稅局表示,公司從事研究發展取得的政府補助款,除了列為收入外,也應自申請租稅獎勵的研究發展支出中減除。
財政部南區國稅局表示,政府為鼓勵公司從事研究與發展,提升國際競爭力,對於公司的研究發展支出,訂有租稅減免獎勵規定。
但公司若有向各級政府機構申請研究補助,並已取得政府補助款,除了在辦理營利事業所得稅結算申報時應將該筆補助款列報收入外,也應從申請租稅獎勵研究發展支出中減除,以避免同一筆研發支出享有政府補助及租稅減免的雙重優惠。
該局在查核轄內某公司103年度營利事業所得稅結算申報案件時,發現該公司列報研究發展支出2,000萬元,並依產業創新條例申請適用研發投資抵減稅額300萬元(2,000萬元抵減率15%)。該公司在當年度有取得經濟部給付研究發展計畫補助款500萬元,該公司雖已依規定將補助款列報其他收入,但發現該補助款並未自申請投資抵減的研究發展支出中減除。
結算申報.國稅局.所得稅
舊車換新優惠 貨物稅減徵68億元
分享分享留言列印
A-A+
2017-01-13 04:00經濟日報 記者林潔玲台北報導
根據財政部統計處資料,去年貨物稅實徵淨額為1,807億元、年減1.3%,其中,車輛類貨物稅也較去年衰退近6%,主要是去年中古車報廢後購買新車可享貨物稅減徵優惠,因此一政策,致貨物稅減徵68億元。
至於新車掛牌數,12 月為4.19萬輛,較上年同月增 69 輛、0.2%。觀察去年全年新車掛牌數達到43.96萬輛,較上年增1.9萬輛、4.5%。
財政部提醒,「報廢」是指汽、機車登記所有人向經環保署核准登記的廢車回收業者完成廢車回收,並取得「環保署廢機動車輛回收管制聯單」或「廢機動車輛回收證明」,及向公路監理機關完成車籍報廢,並取得「報廢之汽機車各項異動登記書」。而報廢日是按回收管制聯單,或廢機動車輛回收證明所載回收日期,或公路監理機關核發加蓋戳記的汽機車各項異動登記書,所載日期的最後完成日認定。
貨物稅.新車.減徵
公司法修法/改選贏者全拿 有助經營
分享分享留言列印
A-A+
2017-01-13 04:00經濟日報 記者吳馥馨/台北報導
公司法全盤修正修法委員會建議公司法修法,將開放公司章程自訂董監事選任方式,引來外界論戰又將回到「贏者全拿」,小股東利益不受保障。修法委員會副主委兼執行長方嘉麟認為,「贏者全拿」有助公司經營穩定,避免有心人士覬覦。
且修法也有配套,不能以臨時動議方式修改公司章程,能有效避免突襲。方嘉麟說,過去大家常舉大毅國巨案、台航中航案的董監選任遭到突襲為例,認為鬆綁將徒增社會紛擾。
但本次修法已有配套:股東會召集事由要充分揭露,不能再濫用臨時動議;斷絕突然以臨時動議變更董事選任方式,在董監選舉前發動突襲。
方嘉麟表示,外界總以「保護小股東權益」為反對全額連記法、反對「贏者全拿」的理由。
事實上,累積投票制容易讓股權未過半者,再靠徵集委託書就可以獲得公司經營權,根本是讓意惡意併購者,或是覬覦公司營業秘密者有漏洞可鑽。
事實上,靠累積投票制搶占一席董事的小股東,在公司派防禦心理下,無法取得充分的內部資訊,卻擔負一樣的責任,如果不是別有居心,為何執意要進入董事會呢?
投票.選舉
公司法修法/方嘉麟:公司法須跟上知識時代
分享分享留言列印
A-A+
2017-01-13 04:00經濟日報 記者吳馥馨/台北報導
公司法全盤修正修法委員會副主委兼執行長方嘉麟 本報系資料庫
公司法全盤修正修法委員會副主委兼執行長方嘉麟 本報系資料庫
蔡英文總統宣示要大修公司法,公司法全盤修正修法委員會副主委兼執行長、政大法學院教授方嘉麟表示,企業經營關鍵要素,不再是土地、廠房、現金,而是人才,未來公司法必須滿足知識時代的需求。
公司法全盤修正修法委員會由產官學合組,去年12月發布建議修法版本,目標是「讓企業可以有效、經濟、快捷且容易利用公司制度,但不能濫用、破壞公司制度」。
具體作法為「公司組織設計、資金取得及運用的管制鬆綁、自由化、彈性化及客製化,但同時強化資訊公開、對公司及利害關係人的義務之規範」。建議修法版本將作為主管機關修法重要參考。
方嘉麟表示,台灣社會改變太大,現在是知識經濟時代,企業關鍵要素就是人才,擁有人才,才有競爭力。但現行公司法非常偏重土地、廠房、現金等實體財產,輕忽無形資產、專利商標,以致優秀人才腦筋的構思,因沒有客觀財產而被輕忽。
方嘉麟說,知識經濟時代,現行公司法已不符合企業所需,例如我們限制出資型態,發股票給人才是千難萬難,技術入股也有重重限制,沒辦法用現行法令去解決「出知識的人」與「出錢的人」,很多企業只好到海外的新加坡、開曼群島開公司,公司設立呈現下滑趨勢。
方嘉麟指出,在台灣若想做些創新創業的生意,組織型態也是非常僵化的,如公司法第128條之1的「三董一監」,即便是一人公司也要「三董一監」,只好弄些人頭來當,徒增法遵成本。
方嘉麟表示,除了客觀產業型態在改變,整個社會文化、公司治理、政府治理文化都在改變。不少企業為了規避不合時宜的法規,都會選擇赴海外設立公司,再回台經營。
方嘉麟也說,我國法令「高度立法但低度執行」,以會計師公會統計數據為例,資本額3,000萬以上的企業財報需會計師查核簽證,但五年均數居然有一半企業違規。
圖/經濟日報提供
新加坡
稅捐稽徵法修正 海外追稅添利器
分享分享留言列印
A-A+
2017-01-13 04:00經濟日報 記者邱金蘭/台北報導
「資訊自動交換」國際公約(AEOI)今年生效,瑞士須符合國際稅務標準,其避稅天堂...
「資訊自動交換」國際公約(AEOI)今年生效,瑞士須符合國際稅務標準,其避稅天堂稱號也將畫句點。 (本報系資料庫)
行政院昨(12)日審查稅捐稽徵法修正案,原則通過,但部分文字須再作修正,修正案增訂我國可與國外簽訂租稅資訊交換協議,提高資訊透明度,以因應國際海外追稅風潮。
這項修正案,將連同因應美國肥咖條款(FATCA),台美簽訂的政府間的合作協定(IGA),一併提報行政院會,並送立法院審議。
行政院昨天召開會議審查稅捐稽徵法修正案,會議由政委許璋瑤主持。行政院高層表示,透過稅務資訊交換合作,海外追稅已是國際趨勢,因此修正案原則通過,部分文字作修正後,就可提報院會。
知情官員表示,需要作文字修正部分,主要有兩部分,第一是,修正案中有包括可與大陸及港澳地區,簽訂稅務資訊交換協定,相關文字由陸委會再作確認。
第二,修正案增訂,企業、個人或機構,拒絕或未配合提供資訊者,將處以罰鍰。罰鍰最高及最低金額之間,須考量合理倍數,略作調整。
官員表示,預計作相關文字修正後,最快看能不能提報到農曆春節前的院會。
繼FATCA後,經濟合作暨發展組織(OECD)也推動類似的追稅條款,被視為全球版的肥咖條款,OECD主要以一個國家有無建置自動資訊交換(AEOI)機制,來判斷資訊透明程度。
OECD也發布共同申報準則(CRS)等作法,以利各國遵循,並將在今年7月公布不合作名單,祭出制裁措施,一旦遭制裁,企業將受嚴重衝擊。可能的制裁,包括取得他國來源所得被課較高的扣繳稅率,或被拒絕經貿往來等。
為避免廠商及國家競爭力遭波及,已有許多國家陸續加入OECD這套機制。為因應這種海外追稅趨勢,財政部日前向行政院呈報稅捐稽徵法修正案。
修正案增訂第5條之1,財政部得基於互惠原則,與其他國外地區簽訂稅務資訊交換協議。
追稅.春節.陸委會
綜所稅補徵28萬件 逾期要罰
分享分享留言列印
A-A+
2017-01-13 04:00經濟日報 記者林潔玲台北報導
104年度綜所稅核定補徵稅單去年底開始陸續寄發,據各區國稅局統計,104年度全國補稅案件逾28萬件、補稅總金額超過22.7億,由於本周三11日已可繳納,財政部提醒民眾不要拖到1月23日才繳稅,恐面臨連補帶罰。
104年度綜合所得稅結算申報經核定補稅案件,已寄發核定通知書及稅額繳款書,繳納期間1月11日至20日止,每逾期二日繳納稅款須加徵1%滯納金。根據五區國稅局統計,104年度補稅案件為28萬1,943件,補稅金額22.7億元,金額相較前一年度大幅腰斬,103年度有31萬8,500件補稅案件,金額達51億元。
財政部官員表示,補稅金額減少主要是因為申報的正確率提高,因為積極推動網路試算也提高申報的準確度,同時該數字也僅為初步發單統計,最後會再度調整。
官員進一步指出,104年度補稅原因主要為重複申報扶養親屬、短漏報扶養親屬所得、未依規定檢附列舉扣除額相關證明文件、短漏報所得及稅額計算錯誤等,民眾需多加留意。
而接獲繳款書的納稅義務人,除可持現金連同繳款書到代收稅款處,例如銀行、信用合作社、農會、漁會等金融機構繳納外,也可於繳納期間內使用自動櫃員機(ATM)、網際網路晶片金融卡、信用卡繳納,稅額在2萬元以下者,亦可利用全年無休24小時營業的便利商店繳納。此外,為方便民眾使用智慧型行動裝置線上繳稅,並提供QR-Code繳稅服務,納稅義務人選擇以信用卡繳稅者,可以智慧型手機或平板電腦等行動裝置掃描繳款書上QR-Code,透過網際網路繳稅服務網站,輸入信用卡卡號等相關資料,即完成線上繳稅。
稅收超徵總體檢/若還稅於民...每人可領5,176元
分享分享留言列印
A-A+
2017-01-13 04:00經濟日報 記者楊美玲/專題報導
稅收連三年超徵,我國是否應仿效南韓和新加坡等國,還稅於民? 聯合報資料照片 記者...
稅收連三年超徵,我國是否應仿效南韓和新加坡等國,還稅於民? 聯合報資料照片 記者高彬原/攝影
連三年稅收超徵,若還稅於民,以去年稅收超徵高達1,218億元(含調期稅額入帳),綜所稅申報戶數共計613.64萬戶,以「齊頭平等式」退稅計算,平均每戶約可拿回1萬9,849元;若以全國共計約2,353萬人,採取「人人有獎」退稅,初估每人可取回5,176元。
104年度各級政府長期債務較103年度增加351.65億元,長期債務比率反而降低1.37個百分點,主要為債務成長率低於前三年度GDP平均數成長率所致。
截至去年10月底止,各級政府長期債務實際數合計6兆784億元,占前三年度GDP平均數比率37.98%,遠低於債限50%,顯示各級政府債務成長已獲控制,健康財務管理成效頗佳。
在債務逐步改善下,加上稅收連三年超徵,我國是否應仿效南韓和新加坡等國,還稅於民?安永聯合會計師事務所稅務服務部營運長劉惠雯表示,全面退還現金給全民的實質意義不大,試想相同金額對高收入者與低收入者的邊際效益明顯不同。
她說,「稅制不合理而產生稅收超徵,應朝調整稅制的方向進行;稅制合理並符合量能課稅精神,亦是還利於民的一種方式」。
首先,若政府有多餘的財源,可評估優先照顧低收入之老弱病殘,除直接提供補助金外,並給予提供照護的家人減免稅或是退稅的補償。
其次,現行綜合所得稅最高稅率45%普遍高於亞州各國,不利吸引國內外人才,若能參考國際各國予以調降,相信對留才攬才將有明顯成效,亦是另一種形式之還利於民。
再者,股利所得稅率若能比照先進國家分離課稅並適當降低稅率,將有助台灣經濟與就業之良性循環。最後,對於民眾自住且在合理坪數的不動產,應予降低持有稅負,畢竟居住是人民最基本的需求,在無奢侈浪費的前提下,政府不應課以重稅懲罰居住權。
劉惠雯說,國內目前稅制結構相較於鄰近國家確實存在調整空間,然而減稅的同時,也需考量政府是否能夠支應各項財政支出,因此整體來看,可從檢視稅制結構著手,而非僅談減稅。
債務.所得稅.GDP
稅收超徵總體檢/預算抓不準 不全怪財政部
分享分享留言列印
A-A+
2017-01-13 04:00經濟日報 記者邱金蘭/專題報導
稅收連續超徵,外界質疑稅收預算編列過於保守,行政院主計總處高層表示,近年來稅收超徵另一個因素是跟企業股利政策有關,稅收預算是否低估很難講,也不能完全怪財政部。
他表示,從財政統計中的各項所得來源可以看出,股利所得增加很多,使得稅收也跟著追加。很多企業賺了錢,現金很多,但沒有什麼好投資的標的,只好把錢用來發放股利。
主計總處高層說,稅收超徵除景氣、稅制調整因素外,也跟股利政策有關,但企業的股利政策,是財政部在編列稅收預算時難以預估的。股利發放的增加,不但讓稅收增加,也讓政府收了不少補充保費。
官員表示,政府理財本來就要保守,否則編那麼多,結果收不到怎麼辦?所以政府為減少舉債,只好賣祖產(編釋股預算)彌補收支短差。
近幾年,政府年年都編釋股預算收入,但因稅收都超徵,最後釋股預算多未執行,釋股預算等於是虛編的。
但主計總處高層表示,賣祖產是最後一道「備胎」性質,就像一個家庭,收支不平衡時,就賣祖產。
股利.保費
稅收超徵總體檢/三後遺症 拖累競爭力
分享分享留言列印
A-A+
2017-01-13 04:00經濟日報 記者邱金蘭/專題報導
稅收連續三年超徵,凸顯稅制不合理,也出現股市成交量萎縮、企業到海外上市及假外資等三大後遺症,近來不少會計師都接獲企業詢問如何到大陸上市,詢問案件也有增加趨勢。
根據金管會資料,去年1到11月底止,台股集中市場的日均量,持續下降至789億元,台股成交量明顯萎縮,量能不足,本益比又偏低,股利可扣抵稅額減半被視為元兇。
資誠會計師事務所會計師許祺昌說,綜所稅最高稅率提高到45%、股利可扣抵稅額減半,這兩個交集下,讓台灣股民「情緒性退場」,導致台股成交量日益減少。
立委曾銘宗日前已在立法院審查預算案時,作成主決議,要求金管會、財政部分別針對提振台股、檢討股市交易成本,在半年內提出報告。
曾銘宗說,上市櫃公司日平均交易量少於100張的,多達513家,占總家數的32%,有三成的上市櫃公司沒有在買賣。更嚴重的是,市值少於淨值的上市櫃公司比重也高達34%,無法反應公司真實的價值,台股已出現嚴重的結構性問題。
台灣股市成交量萎縮、本益比偏低,一位會計師說,現在碰到很多客戶,都會問「要如何到大陸上市」,本益比隨便都是台灣的好幾倍。
台灣以前成交量一、二千億元,現在只有六、七百億元,一位業者說:「我的朋友原本要上市的,現在都喊停了,因為賣了十幾張就跌停,沒有人要接。」
一位會計師說,最近的確有不少企業在問怎麼樣才能到大陸上市,以他個人接觸的案件為例,這類詢問的企業,一年至少有五件以上,比過去零星的一、二件,明顯變多。
圖/經濟日報提供
台股成交量.本益比.曾銘宗
稅收超徵總體檢/我經濟成長 遠遠跟不上稅收
分享分享留言列印
A-A+
2017-01-13 04:00經濟日報 記者楊美玲/專題報導
隨著經濟成長,稅收亦應同步成長。我國去年稅收實徵淨額預期有1,218億元,估計較前年同期成長4.6%,遠高於主計總處所估計的去年經濟成長率(GDP)1.87%。
財政部表示,若稅制未變動,GDP和稅收將會同步成長,顯見稅收與景氣循環高度相關,景氣愈佳,稅收成長幅度愈大。
根據財政部統計,2002年至2007年間,台灣賦稅收入平均每年成長5.5%,與GDP平均增幅5.6%相當;2008年至2015年間,賦稅收入平均每年成長2.6%,略低於經濟平均成長增幅2.8%,成長速度減緩。
圖/經濟日報提供
GDP.經濟成長率
稅收超徵總體檢/五大因素 讓稅收暴衝
分享分享留言列印
A-A+
2017-01-13 04:00經濟日報 記者楊美玲/專題報導
財政部表示,去年稅收超徵有五大主因,一是和預算數相比較出的結果;其次是政策改變,如股利可扣抵稅額減半之挹注;第三是反映經濟走勢的綜合所得稅之遞延效應;第四是公告地價調整反映在11月開徵的地價稅,推升稅收;第五是機會稅鉅額入帳,拉抬稅收大增進。
財政部表示,2015年起股利可扣扺稅額減半影響顯現,若干稅目退稅減少,加上遺贈稅有大額稅款入帳,2016年賦稅實徵淨額達2兆2,020億元,創歷年同期新高。若將主要稅目實徵淨額年增率併同達成率觀察,屬成長又超徵者計有營所稅、營業稅、綜所稅、房屋稅、使用牌照稅、地價稅與贈與稅等七個主要稅目,均創下歷年同期新高;另外,土增稅、證交稅則因房地、股市交易趨緩,屬衰退且短徵,全年已無法達成預算目標。
財政部表示,去年所得稅系中,營所稅因未分配盈餘申報自繳稅額及暫繳稅款增加所致,較前年同期增加460億元;綜所稅則因結算申報自繳稅額增加,也較前年同期增加196億元。但土增稅則較前年同期減少300億元,主要是受到去年房市低迷及實施房地合一稅所導致,抑低整體稅收。
圖/經濟日報提供
地價稅.綜所稅.土增稅文章標籤
全站熱搜


